微信扫一扫联系
国家药监局接连发布了十则医疗器械召回公告。美敦力、强生、波士顿科学、柯惠、邦美骨科等知名械企被密集点名。

1、波士顿科学公司Boston Scientific Corporation对射频消融导管主动召回
波科国际医疗贸易(上海)有限公司报告,由于涉及特定型号、特定批次产品英文说明书不准确,生产商波士顿科学公司Boston Scientific Corporation对其生产的射频消融导管(国械注进20173015044)主动召回。
召回级别为三级召回。


2、德培依(爱尔兰)有限公司DePuy (Ireland)对全膝关节置换系统主动召回
强生(上海)医疗器材有限公司报告,由于涉及特定型号、特定批次产品受到了超过规定的灭菌辐照剂量而存在植入物材料性能可能发生变化的问题,生产商德培依(爱尔兰)有限公司DePuy (Ireland)对其生产的全膝关节置换系统(国械注进20163130679)主动召回。
召回级别为二级召回。

3、柯惠有限责任公司 Covidien llc对一次性使用腔镜下预置芯片切割吻合器钉匣主动召回
柯惠医疗器材国际贸易(上海)有限公司报告,由于涉及特定型号、特定批次产品出现钉匣不完全击发问题,生产商柯惠有限责任公司 Covidien llc对其生产的一次性使用腔镜下预置芯片切割吻合器钉匣(国械注进20223010142)主动召回。
召回级别为二级召回。

4、索弗拉狄姆产品公司Sofradim Production对外科补片主动召回
柯惠医疗器材国际贸易(上海)有限公司报告,由于涉及特定型号、特定批次产品的胶原蛋白膜被涂覆在相反的位置,生产商索弗拉狄姆产品公司Sofradim Production对其生产的外科补片(国械注进20173461165)主动召回。
召回级别为二级召回。

5、美敦力导航股份有限公司Medtronic Navigation, Inc. 对耳鼻喉科手术导航系统主动召回
美敦力(上海)管理有限公司报告,由于涉及特定型号、特定批次产品的校准过程存在问题,生产商美敦力导航股份有限公司Medtronic Navigation, Inc. 对其生产的耳鼻喉科手术导航系统(国械注进20183540033,国械注进20183010507)主动召回。
召回级别为二级召回。

6、强生视力康公司Johnson & Johnson Surgical Vision, Inc.对一次性LAMINAR层流超乳探针和灌注套管主动召回
眼力健(上海)医疗器械贸易有限公司报告,由于涉及特定型号、特定批次产品过期,生产商强生视力康公司Johnson & Johnson Surgical Vision, Inc.对其生产的一次性LAMINAR层流超乳探针和灌注套管(国械注进20173166671,国械注进20193160370)主动召回。
召回级别为二级召回。

7、波士顿科学公司Boston Scientific Corporation对导引导管主动召回
史赛克(北京)医疗器械有限公司报告,由于涉及特定型号、特定批次产品头端弯曲形状错误,生产商波士顿科学公司Boston Scientific Corporation对其生产的导引导管(国械注进20183661637)主动召回。
召回级别为二级召回。

8、安吉美德医疗技术有限公司 Angiomed GmbH & Co. Medizintechnik KG对髂股静脉支架主动召回
巴德医疗科技(上海)有限公司报告,由于涉及特定型号、特定批次产品,存在导致栓塞的问题,生产商安吉美德医疗技术有限公司 Angiomed GmbH & Co. Medizintechnik KG对其生产的髂股静脉支架(国械注进20213130164)主动召回。
召回级别为二级召回。

9、邦美骨科公司Biomet Orthopedics对人工髋关节主动召回
捷迈(上海)医疗国际贸易有限公司报告,由于涉及特定型号、特定批次产品标识错误,生产商邦美骨科公司Biomet Orthopedics对其生产的人工髋关节(国械注进20153463499)主动召回。
召回级别为三级召回。

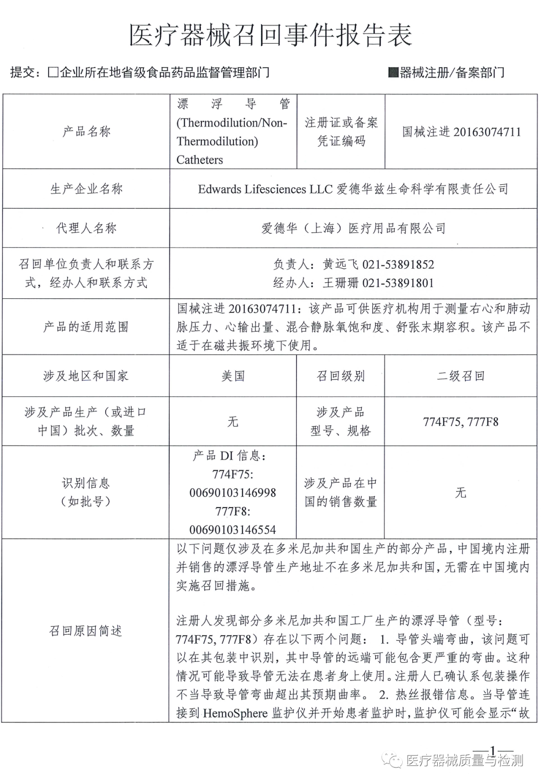
10、爱德华兹生命科学有限责任公司Edwards Lifesciences LLC对漂浮导管主动召回
爱德华(上海)医疗用品有限公司报告,由于导管头端弯曲及热丝报错信息的原因,生产商爱德华兹生命科学有限责任公司Edwards Lifesciences LLC对其生产的漂浮导管(Thermodilution/Non-Thermodilution) Catheters(国械注进20163074711)主动召回。
召回级别为二级召回。


转载自医疗器械经销商联盟