微信扫一扫联系
国内医疗器械市场的国产替代进程进一步加速。
政策定调支持高端医疗器械
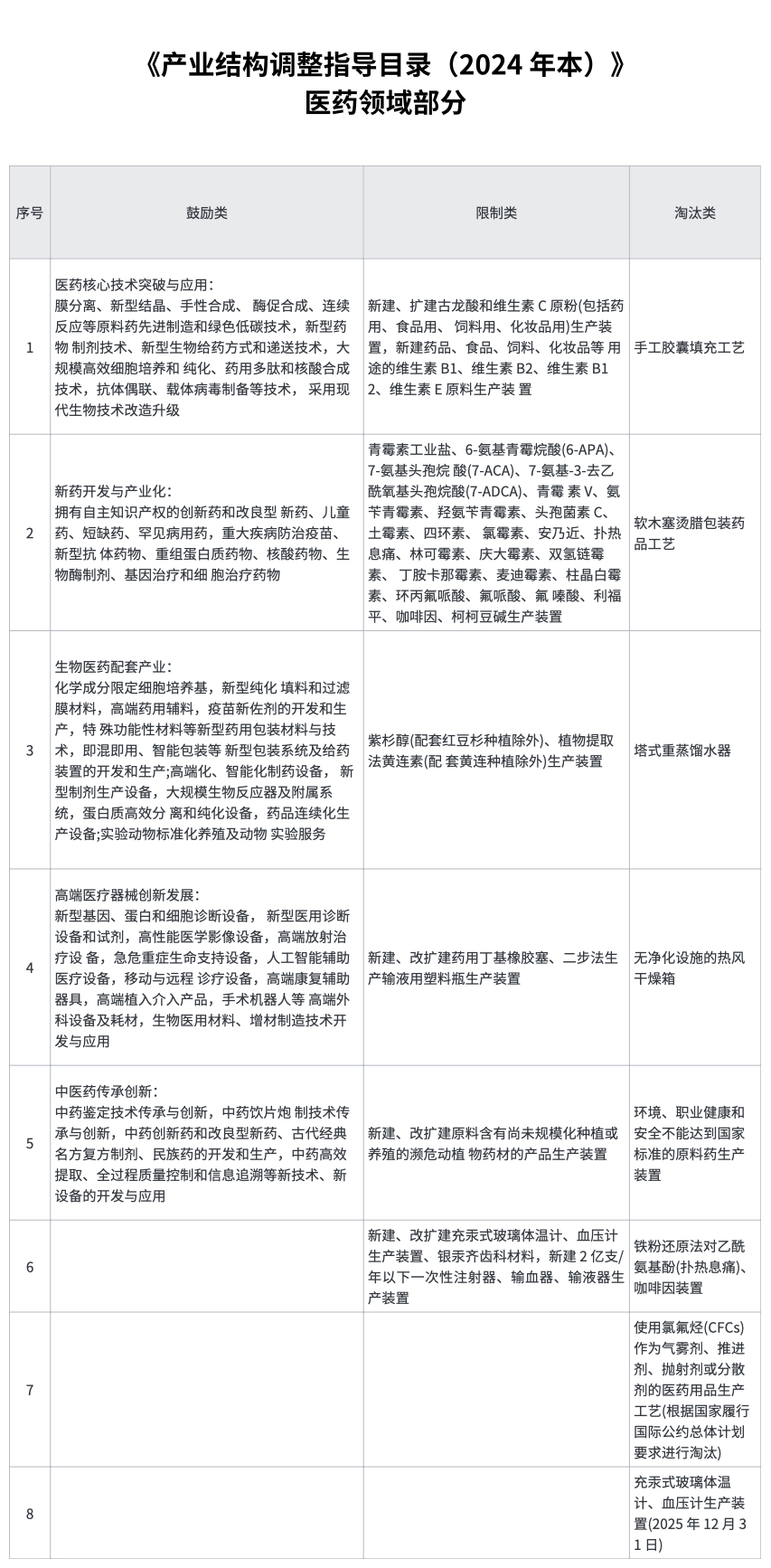
近日,国家发改委修订发布了《产业结构调整指导目录(2024 年本)》(下称《目录(2024年本)》),新版目录将于2024 年2 月1 日起施行。
《目录(2024年本)》仍沿用鼓励、限制、淘汰的管理分类,共设置条目1005条,其中鼓励类352条、限制类231条、淘汰类422条。
据了解,国家方面对鼓励类项目,将会按照有关规定审批、核准或备案;对限制类项目,将会禁止新建,现有生产能力允许在一定期限内改造升级;对淘汰类项目,将会禁止投资并按规定期限淘汰。
我们注意到,在医药领域中,国家鼓励高端医疗器械创新发展。
具体包括:新型基因、蛋白和细胞诊断设备,新型医用诊断设备和试剂,高性能医学影像设备,高端放射治疗设备,急危重症生命支持设备,人工智能辅助医疗设备,移动与远程诊疗设备,高端康复辅助器具,高端植入介入产品,手术机器人等高端外科设备及耗材,生物医用材料、增材制造技术开发与应用。
此外,也有一些医疗器械被纳入限制类目和淘汰类目。
被纳入限制类目的医疗器械有:新建、改扩建充汞式玻璃体温计、血压计生产装置、银汞齐齿科材料,新建 2 亿支/年以下一次性注射器、输血器、输液器生产装置。
被纳入淘汰类目的医疗器械有:充汞式玻璃体温计、血压计生产装置(2025 年 12 月 31 日)
国产高端医疗器械迎来高速发展期
近日,中国物流与采购联合会医疗器械供应链分会发布报告。
报告显示,2023年我国医疗器械工业市场规模预计达1.25万亿元,同比增长16%;流通市场规模预计达1.45万亿元,同比增长13%。
随着“健康中国”战略的不断深化,以及我国人口老龄化程度加深和医疗服务需求的多样化发展,我国医疗器械产业将持续保持快速发展态势,甚至超速发展。
与此同时,我国国产医疗器械产品结构也在不断调整,整体技术水平和市场供应能力不断提高。
2023年下半年,我国自主研发的核磁共振仪器研制成功,开始量产。而此前,这项技术长期被国外封锁。由此可以看出,一些民族企业已通过技术创新实现弯道超车,进口垄断的格局正在发生变化。
加之近年来,国家层面密集出台了一系列加速推进高端医疗设备国产化的扶持政策:(《“十四五”大型医用设备配置规划》、《医药工业高质量发展行动计划(2023-2025年)》、《医疗装备产业高质量发展行动计划(2023-2025年)》等),鼓励民族企业自主创新,使得行业整体的技术水平、产品质量、服务水平均得到较大提升。
总之,未来中国医疗器械行业势必会带着人民群众的美好希冀,乘着政策的东风夺回高端医疗器械领域阵地。
以下是《目录(2024年本)》,医药领域部分。
